Profile PictureSittikorn
$30

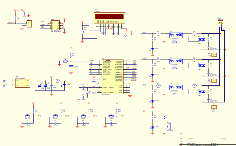
Growing Bean Sprout in Temperature Controlled Cabinet with Closed Loop

Add to cart

Growing Bean Sprout in Temperature Controlled Cabinet with Closed Loop

$30


Add to cart

1 ZipFile cCode&SCH

Size
556 KB
Powered by