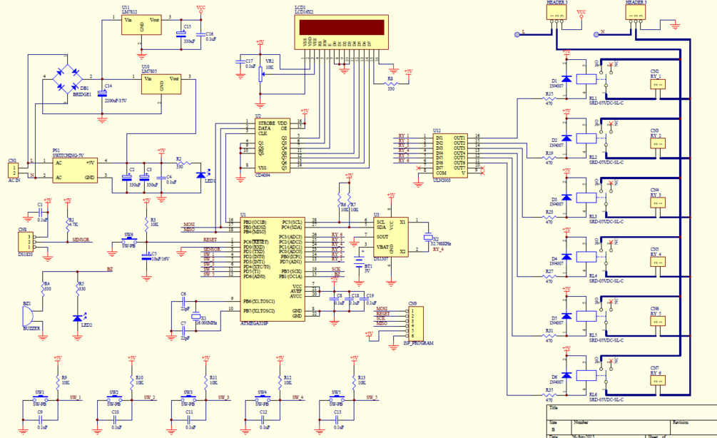
Code ATMEGA 328 Code DHT22 ,DS1307 Timer 2 ch. 100%

$149
0 ratings

https://youtu.be/N1wICNL3qZ8

ATmega328

DHT22

DS1307

CD4094

Debug AVR Studio

1. Can control both temperature and humidity with separate output between set low and set high.

2.There are two virtual timers, 24 programs can be set to turn on and off each time, if you want to add a time period, press save.

The value will have a small + sign indicating that the program's on/off interval has been added. can delete the time value

You can set one at a time or all of them.

3. Exit auto setting if no button is pressed within 30 seconds.

4. There is a system to check the sensor and output, it will work only when the sensor is working abnormally, except the output.

of two timer channels

5. There is a system to automatically calculate the minimum maximum value of set low and set high from the value of the set point.

*** This code guarantees to use 100% without BUG.

*** Not allowed to be sold.

*** Allow to change code but it does not allow to be sold.

*** Able for making product to be sold.


I want this!

1 ZipFile cCode&SCH

Size
808 KB
Copy product URL
$149

Code ATMEGA 328 Code DHT22 ,DS1307 Timer 2 ch. 100%

0 ratings
I want this!